财预〔2020〕10 号
有关中央预算单位,各省、自治区、直辖市、计划单列市财政厅(局),新疆生产建设兵团财政局:
为深入贯彻落实《中共中央 国务院关于全面实施预算绩效管理的意见》精神,我们在《财政支出绩效评价管理暂行办法》(财预〔2011〕285号)的基础上,修订形成了《项目支出绩效评价管理办法》,现予印发,请遵照执行。
附件:项目支出绩效评价管理办法
财 政 部
2020年2月25日
(来源: 财政部预算司)
项目支出绩效评价管理办法
第一章总则
第一条为全面实施预算绩效管理,建立科学、合理的项目支出绩效评价管理体系,提高财政资源配置效率和使用效益,根据《中华人民共和国预算法》和《中共中央国务院关于全面实施预算绩效管理的意见》等有关规定,制定本办法。
第二条项目支出绩效评价(以下简称绩效评价)是指财政部门、预算部门和单位,依据设定的绩效目标,对项目支出的经济性、效率性、效益性和公平性进行客观、公正的测量、分析和评判。
第三条一般公共预算、政府性基金预算、国有资本经营预算项目支出的绩效评价适用本办法。涉及预算资金及相关管理活动,如政府投资基金、主权财富基金、政府和社会资本合作(PPP)、政府购买服务、政府债务项目等绩效评价可参照本办法执行。
第四条绩效评价分为单位自评、部门评价和财政评价三种方式。单位自评是指预算部门组织部门本级和所属单位对预算批复的项目绩效目标完成情况进行自我评价。部门评价是指预算部门根据相关要求,运用科学、合理的绩效评价指标、评价标准和方法, 对本部门的项目组织开展的绩效评价。财政评价是财政部门对预算部门的项目组织开展的绩效评价。
第五条绩效评价应当遵循以下基本原则:
(一)科学公正。绩效评价应当运用科学合理的方法,按照规范的程序,对项目绩效进行客观、公正的反映。
(二)统筹兼顾。单位自评、部门评价和财政评价应职责明确,各有侧重,相互衔接。单位自评应由项目单位自主实施,即“谁支出、谁自评”。部门评价和财政评价应在单位自评的基础上开展,必要时可委托第三方机构实施。
(三)激励约束。绩效评价结果应与预算安排、政策调整、改进管理实质性挂钩,体现奖优罚劣和激励相容导向,有效要安排、低效要压减、无效要问责。
(四)公开透明。绩效评价结果应依法依规公开,并自觉接受社会监督。
第六条绩效评价的主要依据:
(一)国家相关法律、法规和规章制度;
(二)党中央、国务院重大决策部署,经济社会发展目标,地方各级党委和政府重点任务要求;
(三)部门职责相关规定;
(四)相关行业政策、行业标准及专业技术规范;
(五)预算管理制度及办法,项目及资金管理办法、财务和会计资料;
(六)项目设立的政策依据和目标,预算执行情况,年度决算报告、项目决算或验收报告等相关材料;
(七)本级人大审查结果报告、审计报告及决定,财政监督稽核报告等;
(八)其他相关资料。
第七条绩效评价期限包括年度、中期及项目实施期结束后;对于实施期5年及以上的项目,应适时开展中期和实施期后绩效评价。
第二章绩效评价的对象和内容
第八条单位自评的对象包括纳入政府预算管理的所有项目支出。
第九条部门评价对象应根据工作需要,优先选择部门履职的重大改革发展项目,随机选择一般性项目。原则上应以5年为周 期,实现部门评价重点项目全覆盖。
第十条财政评价对象应根据工作需要,优先选择贯彻落实党中央、国务院重大方针政策和决策部署的项目,覆盖面广、影响力大、社会关注度高、实施期长的项目。对重点项目应周期性组织开展绩效评价。
第十一条单位自评的内容主要包括项目总体绩效目标、各项绩效指标完成情况以及预算执行情况。对未完成绩效目标或偏离绩效目标较大的项目要分析并说明原因,研究提出改进措施。
第十二条财政和部门评价的内容主要包括:
(一)决策情况;
(二)资金管理和使用情况;
(三)相关管理制度办法的健全性及执行情况;
(四)实现的产出情况;
(五)取得的效益情况;
(六)其他相关内容。
第三章绩效评价指标、评价标准和方法
第十三条单位自评指标是指预算批复时确定的绩效指标,包括项目的产出数量、质量、时效、成本,以及经济效益、社会效益、生态效益、可持续影响、服务对象满意度等。
单位自评指标的权重由各单位根据项目实际情况确定。原则上预算执行率和一级指标权重统一设置为: 预算执行率 10%、产出指标50%、效益指标30%、服务对象满意度指标10%。如有特殊情况,一级指标权重可做适当调整。二、三级指标应当根据指标重要程度、项目实施阶段等因素综合确定,准确反映项目的产出和效益。
第十四条财政和部门绩效评价指标的确定应当符合以下要求:与评价对象密切相关,全面反映项目决策、项目和资金管理、产出和效益;优先选取最具代表性、最能直接反映产出和效益的核心指标,精简实用;指标内涵应当明确、具体、可衡量,数据及佐证资料应当可采集、可获得;同类项目绩效评价指标和标准应具有一致性,便于评价结果相互比较。
财政和部门评价指标的权重根据各项指标在评价体系中的重要程度确定,应当突出结果导向,原则上产出、效益指标权重不低于60%。同一评价对象处于不同实施阶段时,指标权重应体现差异性,其中,实施期间的评价更加注重决策、过程和产出,实施期结束后的评价更加注重产出和效益。
第十五条绩效评价标准通常包括计划标准、行业标准、历史标准等,用于对绩效指标完成情况进行比较。
(一)计划标准。指以预先制定的目标、计划、预算、定额等作为评价标准。
(二)行业标准。指参照国家公布的行业指标数据制定的评价标准。
(三)历史标准。指参照历史数据制定的评价标准,为体现绩效改进的原则,在可实现的条件下应当确定相对较高的评价标准。
(四)财政部门和预算部门确认或认可的其他标准。
第十六条单位自评采用定量与定性评价相结合的比较法,总分由各项指标得分汇总形成。
定量指标得分按照以下方法评定:与年初指标值相比,完成指标值的,记该指标所赋全部分值;对完成值高于指标值较多的,要分析原因,如果是由于年初指标值设定明显偏低造成的,要按照偏离度适度调减分值;未完成指标值的,按照完成值与指标值的比例记分。
定性指标得分按照以下方法评定:根据指标完成情况分为达成年度指标、部分达成年度指标并具有一定效果、未达成年度指标且效果较差三档,分别按照该指标对应分值区间100%-80%(含)、80%-60%(含)、60%-0%合理确定分值。
第十七条财政和部门评价的方法主要包括成本效益分析法、比较法、因素分析法、最低成本法、公众评判法、标杆管理法等。根据评价对象的具体情况,可采用一种或多种方法。
(一)成本效益分析法。是指将投入与产出、效益进行关联性分析的方法。
(二)比较法。是指将实施情况与绩效目标、历史情况、不同部门和地区同类支出情况进行比较的方法。
(三)因素分析法。是指综合分析影响绩效目标实现、实施效果的内外部因素的方法。
(四)最低成本法。是指在绩效目标确定的前提下,成本最小者为优的方法。
(五)公众评判法。是指通过专家评估、公众问卷及抽样调查等方式进行评判的方法。
(六)标杆管理法。是指以国内外同行业中较高的绩效水平为标杆进行评判的方法。
(七)其他评价方法。
第十八条绩效评价结果采取评分和评级相结合的方式,具体分值和等级可根据不同评价内容设定。总分一般设置为100分,等级一般划分为四档:90(含)-100分为优、80(含)-90分为良、60(含)-80分为中、60分以下为差。
第四章绩效评价的组织管理与实施
第十九条财政部门负责拟定绩效评价制度办法,指导本级各部门和下级财政部门开展绩效评价工作;会同有关部门对单位自评和部门评价结果进行抽查复核,督促部门充分应用自评和评价结果;根据需要组织实施绩效评价,加强评价结果反馈和应用。
第二十条各部门负责制定本部门绩效评价办法,组织部门本级和所属单位开展自评工作,汇总自评结果,加强自评结果审核和应用;具体组织实施部门评价工作,加强评价结果反馈和应用。积极配合财政评价工作,落实评价整改意见。
第二十一条部门本级和所属单位按照要求具体负责自评工作,对自评结果的真实性和准确性负责,自评中发现的问题要及时进行整改。
第二十二条财政和部门评价工作主要包括以下环节:
(一)确定绩效评价对象和范围;
(二)下达绩效评价通知;
(三)研究制订绩效评价工作方案;
(四)收集绩效评价相关数据资料,并进行现场调研、座谈;
(五)核实有关情况,分析形成初步结论;
(六)与被评价部门(单位)交换意见;
(七)综合分析并形成最终结论;
(八)提交绩效评价报告;
(九)建立绩效评价档案。
第二十三条财政和部门评价根据需要可委托第三方机构或相关领域专家(以下简称第三方,主要是指与资金使用单位没有直接利益关系的单位和个人)参与,并加强对第三方的指导,对第三方工作质量进行监督管理,推动提高评价的客观性和公正性。
第二十四条部门委托第三方开展绩效评价的,要体现委托人与项目实施主体相分离的原则,一般由主管财务的机构委托,确保绩效评价的独立、客观、公正。
第五章绩效评价结果应用及公开
第二十五条单位自评结果主要通过项目支出绩效自评表的形式反映,做到内容完整、权重合理、数据真实、结果客观。财政和部门评价结果主要以绩效评价报告的形式体现,绩效评价报告应当依据充分、分析透彻、逻辑清晰、客观公正。
绩效评价工作和结果应依法自觉接受审计监督。
第二十六条各部门应当按照要求随同部门决算向本级财政部门报送绩效自评结果。
部门和单位应切实加强自评结果的整理、分析,将自评结果作为本部门、本单位完善政策和改进管理的重要依据。对预算执行率偏低、自评结果较差的项目,要单独说明原因,提出整改措施。
第二十七条财政部门和预算部门应在绩效评价工作完成后,及时将评价结果反馈被评价部门(单位),并明确整改时限;被评价部门(单位)应当按要求向财政部门或主管部门报送整改落实情况。
各部门应按要求将部门评价结果报送本级财政部门,评价结果作为本部门安排预算、完善政策和改进管理的重要依据;财政评价结果作为安排政府预算、完善政策和改进管理的重要依据。原则上,对评价等级为优、良的,根据情况予以支持;对评价等级为中、差的,要完善政策、改进管理,根据情况核减预算。对不进行整改或整改不到位的,根据情况相应调减预算或整改到位后再予安排。
第二十八条各级财政部门、预算部门应当按照要求将绩效评价结果分别编入政府决算和本部门决算,报送本级人民代表大会常务委员会,并依法予以公开。
第六章法律责任
第二十九条对使用财政资金严重低效无效并造成重大损失的责任人,要按照相关规定追责问责。对绩效评价过程中发现的资金使用单位和个人的财政违法行为,依照《中华人民共和国预算法》、《财政违法行为处罚处分条例》等有关规定追究责任;发现违纪违法问题线索的,应当及时移送纪检监察机关。
第三十条各级财政部门、预算部门和单位及其工作人员在绩效评价管理工作中存在违反本办法的行为,以及其他滥用职权、玩忽职守、徇私舞弊等违法违纪行为的,依照《中华人民共和国预算法》、《中华人民共和国公务员法》、《中华人民共和国监察法》、《财政违法行为处罚处分条例》等国家有关规定追究相应责任;涉嫌犯罪的,依法移送司法机关处理。
第七章附则
第三十一条各地区、各部门可结合实际制定具体的管理办法和实施细则。
第三十二条本办法自印发之日起施行。《财政支出绩效评价管理暂行办法》(财预〔2011〕285 号)同时废止。
附:1. 项目支出绩效自评表
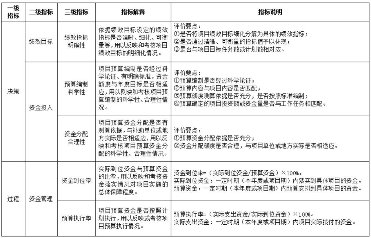
2. 项目支出绩效评价指标体系框架(参考)
3. 项目支出绩效评价报告(参考提纲)
附1

附2




附3
项目支出绩效评价报告
(参考提纲)
一、基本情况
(一)项目概况。包括项目背景、主要内容及实施情况、资金投入和使用情况等。
(二)项目绩效目标。包括总体目标和阶段性目标。
二、绩效评价工作开展情况
(一)绩效评价目的、对象和范围。
(二)绩效评价原则、评价指标体系(附表说明)、评价方法、评价标准等。
(三)绩效评价工作过程。
三、综合评价情况及评价结论(附相关评分表)
四、绩效评价指标分析
(一)项目决策情况。
(二)项目过程情况。
(三)项目产出情况。
(四)项目效益情况。
五、主要经验及做法、存在的问题及原因分析
六、有关建议
七、其他需要说明的问题



