经济贸易学院
导航切换
首页
学院概况
学院简介
组织机构
专业建设
师资队伍
学院动态
学院动态
通知公告
教学资源
专业群教学资源库
精品课程
教学科研
学术成果
论文著作
“楚怡”工匠计划
党建工作
支部建设
样板支部
党务公开
党日活动
组织生活
分党校
学生工作
学生资助
评奖评优
志愿者服务
就业工作
党建工作
样板支部
支部建设
党务公开
党日活动
组织生活
分党校
学院首页
>
经济贸易学院
>
党建工作
>
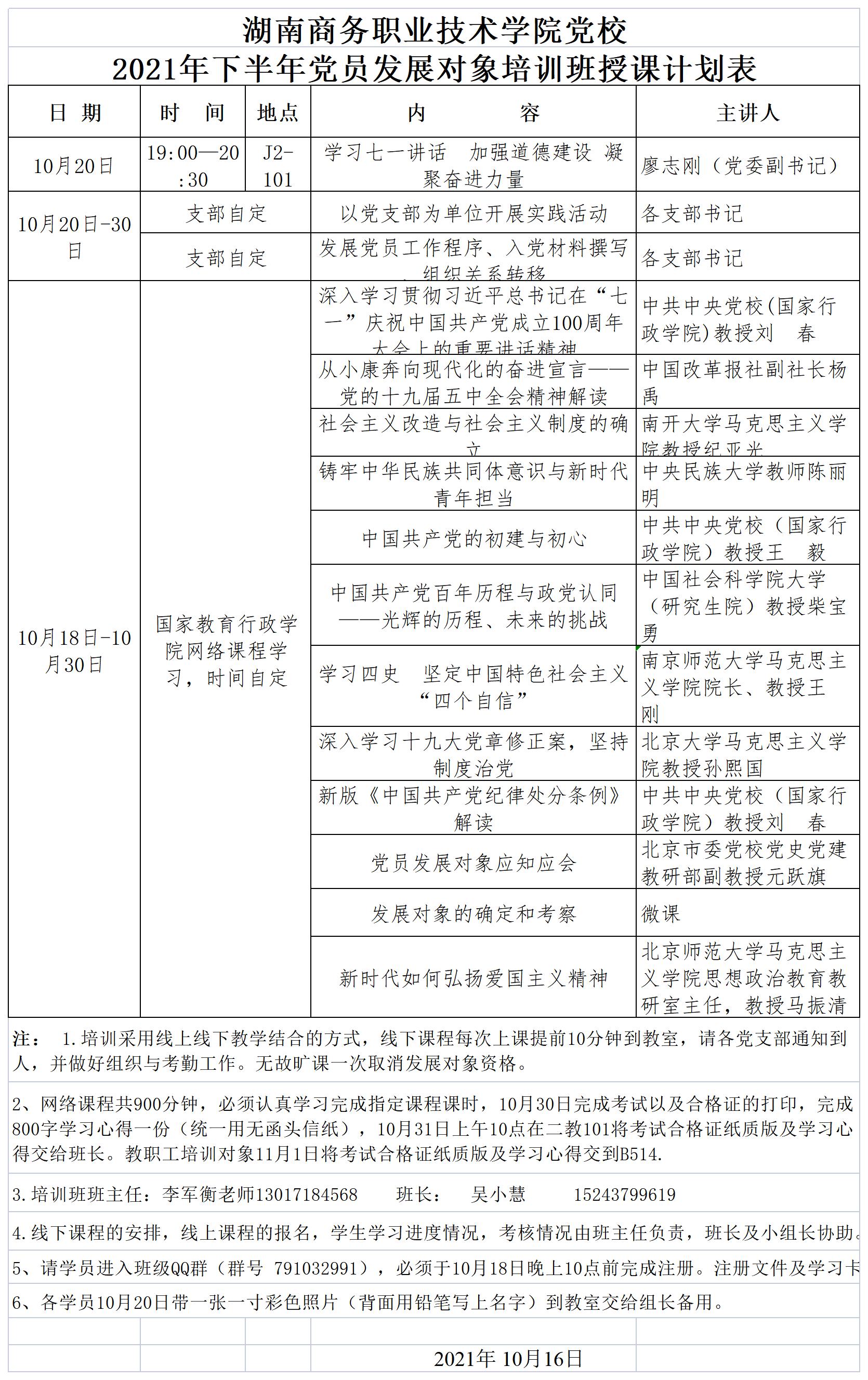
湖南商务职业技术学院党校2021年下半年党员发展对象培训班授课计划表
来源:未知 时间:2021-10-16
上一篇:
湖南商务职业技术学院党校经贸学院分校2021年第二期入党积极分子培训班授课计划表
下一篇:
关于确定王海辉等18名同志为发展对象的公示
公众号
移动门户
返回顶部