招生信息网
导航切换
首页
学院简介
专业介绍
通知公告
招生动态
报考指南
招生计划
新生指南
联系我们
单招网
返回主站
学院首页
>
招生信息网
>
通知公告
>
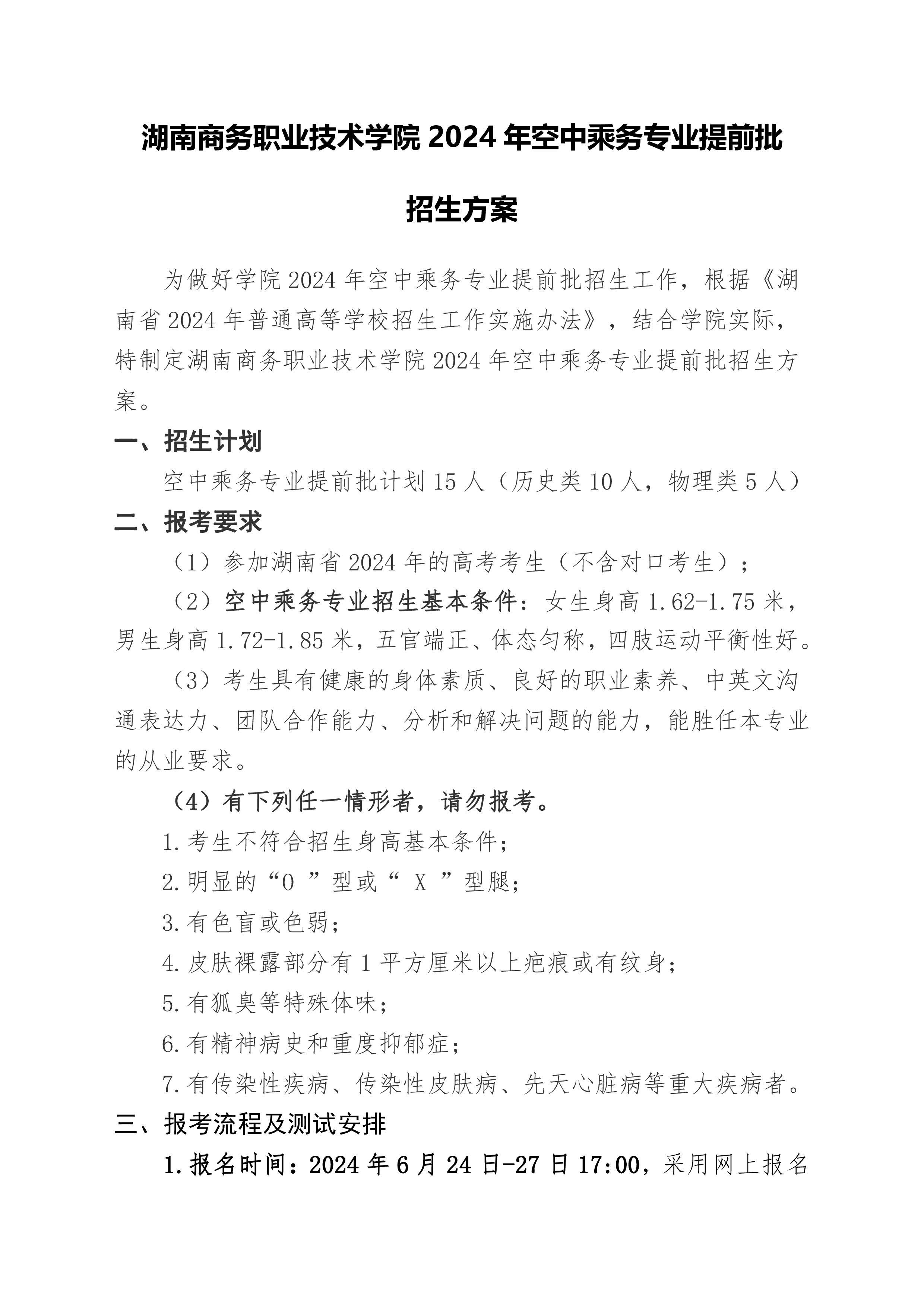
2024年空中乘务专业提前批招生方案
来源:招生就业处 时间:2024-06-21
附件1:空中乘务专业测试报名表
附件2:空中乘务专业测试项目及标准(采用百分制)
上一篇:
@高考生 湖南省2024年普通高校招生网上填报志愿及录取时间表公布!
下一篇:
湖南商务职业技术学院阳光招生郑重声明
公众号
移动门户
返回顶部